Login
Home
Gallery
Event Photos
JAAAAAGGG
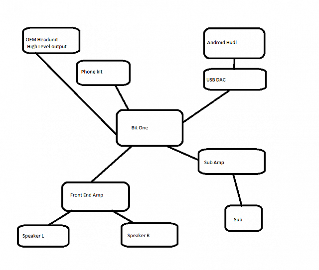
jag hifi plan
Previous
27 of 48
Next
jag hifi plan
View full size
View slideshow
Random image